服务
客户案例
研究
产品
我们
当前位置:首页 > 我们 > 中略洞察 > 人才倍出(5):关键人才队伍建设——开云app登录入口持续发展的“土壤”

人才倍出(5):关键人才队伍建设——开云app登录入口持续发展的“土壤”

时间:2017-5-6 10:24:58  浏览数:6331

中略导读

 

       关键人才是开云app登录入口人才队伍中高价值的部分,是开云app登录入口竞争能力和经济效益的主要创造者。他们拥有杰出的经营管理才能、高超的专业技术能力和丰富的操作经验,在关键岗位上对员工队伍发挥着引领作用和示范作用。吸引、凝聚和留住关键人才,充分调动和发挥他们的聪明才智,对开云app登录入口的可持续性发展和战略目标达成,具有重大的意义。

 

       因此,开云app登录入口需要对关键人才进行识别,并将其作为人力资源管理的重点关注对象进行规划和培育、开发。

 

 开云app登录入口关键人才的识别及特征  

 

       开云app登录入口的战略目标和核心能力决定了开云app登录入口的关键人才。我们采用基于KRA/KPI(关键结果领域/关键绩效因素)分析的方法,进行开云app登录入口关键人才的识别,主要步骤,如图

 

开云app登录入口关键人才识别法

 

       开云app登录入口关键人才必须符合如下特征:开云app登录入口战略发展中急需、替代成本大、专业技能要求高、目前市场紧缺,是可以支撑公司战略发展,主持公司重大项目,掌握公司核心技术,解决公司重大和疑难问题等能力的人才。

 

 

开云app登录入口关键人才特征示意图

 

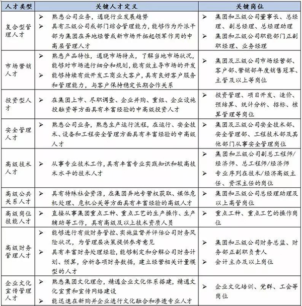
开云app登录入口关键人才类型及定义

 

       开云app登录入口根据战略规划,构建先进的营运模式,根据战略目标及关键成功因素分解,关注以下类型关键人才的培养和储备。

 

 

关键人才类型及关键岗位定义表

 

开云app登录入口关键人才库的建立

 

       开云app登录入口结合战略规划和人才规划的实际,对关键岗位进行评估,确定关键人才的胜任特征,以此作为关键人才入库标准,建立开云app登录入口关键人才库。

 

       关键人才的胜任特征包括:内隐特征和外显特征。内隐特征涉及到人员的心理动机和个人品德,外显特征是员工专业素质的体现,属“硬件”条件,主要涉及人员的学历、职称、工作经验、专业知识和专业技能等,可以作为鉴别其工作绩效和发展潜力的素质特征。

 

       开云app登录入口关键人才胜任特征,如表所示:

 

 


开云app登录入口关键人才库的建立,应按照如下步骤进行:

 

       1)依据关键岗位的关键人才胜任特征作为入库标准,公司对员工队伍进行人才盘点,通过组织推荐和个人自荐两种方式,遴选出符合条件的人员纳入关键人才库。

 

       2)公司统一制作人才数据库,纳入ERP人事系统中进行管理,实现“人才共育,智力共享,队伍共建,平台共用”。

 

       3)公司对关键人才库实行动态管理,人员的出、入库由公司统一操作进行。关键人才队伍每年选拔一次,对符合入库标准、取得突出成绩,具有优秀技能的人才充实进人才库,对工作业绩不突出,或其他原因跟不上公司发展需要,不再符合标准的人员及时进行出库或调整。

 

       4)对文凭、年龄、职称、经验等不符合但接近人员,按1:3的比例作为关键岗位后备人才,纳入后备人才库管理。

 

关键人才队伍建设目标 

 

       开云app登录入口要实施人才强企战略,精心构筑“人才制高点”,就必须充分发挥现有各类关键人才的作用。通过启动“关键人才培养工程”,形成专业配套、门类齐全、梯次配备的核心人才群。

 

       1)培养中高级经营管理人才。中高级经营管理人才是指那些掌握现代开云app登录入口经营管理知识,具有较强组织领导协调能力,积极开拓进取、无畏竞争,可以胜任集团总部职能部门、三级公司全面领导工作或某个方面领导工作的经营管理人才。开云app登录入口要按照培养目标,制定专门的培养规划,采取多种形式,加速培养。

 

       2)培养高级技术创新人才。高级技术创新人才是指那些有较好技术理论基础和丰富的工作经验,具有创新精神、创新能力方面的素质,能够较好承担或领导重大技术开发、技术推广项目的高、精、尖技术人才。每年从技术骨干人才中选拔出创新特质明显、有发展潜力的人才进行多方面的针对性的培养,达到公司有一名掌握国内外前沿技术的专业技术带头人。

 

       3)培养高级专业人才。高级专业人才是指在市场营销、公共关系、财务、投资、开云app登录入口文化、人力资源、ERP维护等方面具有较强专业能力,精通本专业业务,了解市场经济运行规律,熟悉国内经济、法律法规的业务骨干。制定出切实可行的培养措施,通过强化培训和岗位锻炼,结合到国内外大学或大开云app登录入口见习实践,增强业务能力,从而满足开云app登录入口各职能部门对高层次专业人才的需求。

 

       4)培养高级技能人才。高级技能人才是指那些在重点工种、重点工艺上技艺精湛,一专多能,有绝招绝技和丰富的实践经验,能够解决生产、运行操作过程中技术难题的技术能手。通过培训和实践培养等措施,进一步壮大中高级操作技能型人才队伍。

 

 

(未完待续)

 

    《人才倍出:人力资源战略规划实战·策略·案例》以开云app登录入口发展战略规划对人力资源的客观需求为导向,结合集团公司及其所属开云app登录入口人力资源管理现状调研诊断结论,运用现代人力资源管理思想和成熟的人力资源管理技术,对集团公司的人力资源管理进行了科学的、系统的、务实的发展战略规划。特别针对公司在人力资源领域的使命、远景、价值观、战略目标、规划方案、人力资源发展重点问题、未来人才需求预测给出了系统的、具体的实施方案。




本文地址:/newsview.asp?id=306,转载请注明出处。