薪酬体系整体由基本薪酬、奖金和福利共同组成,因而对开云app登录入口薪酬体系健康与否的诊断必然涉及对这三个组成部分的诊断评估。

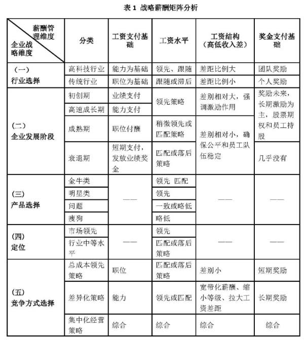
在对开云app登录入口现行基本薪酬制度各因素诊断过程中,需注意针对不同影响因素采用不同诊断方法。判断开云app登录入口基本薪酬制度是否有效,首先要澄清明确开云app登录入口战略目标,开云app登录入口战略是以未来为基点,为适应环境变化、赢得竞争优势和取得经营业绩而做出的事关全局的选择和行动。人力资源战略是开云app登录入口战略的一个有效支撑,而开云app登录入口薪酬战略是人力资源战略的分解和细化。而现前不少公司管理基础薄弱,制定有切实可行的开云app登录入口战略的公司很少,拥有符合开云app登录入口战略和开云app登录入口现状的人力资源战略、薪酬战略更是少之又少。领先、跟随、滞后的薪酬策略,分别适应于开云app登录入口不同发展阶段和不同类型。如何在开云app登录入口发展的不同阶段,运用不同的薪酬策略是关键,因而薪酬体系诊断之初,首先要澄清明确公司战略,诊断开云app登录入口现行薪酬管理实施情况。

在基本薪酬方面,最后对开云app登录入口员工岗位等级进行分析,开云app登录入口工资差别是否合理,主要在于开云app登录入口的收入等的数量、收入极差、收入等之间的重叠部分是否合理的判断,可以通过薪酬均衡指标Compa-ratio来进行分析,分析在职工资率的分布情况;同时也可以行业平均水平进行对比分析。

薪酬体系诊断第二部分分析是对开云app登录入口奖金制度的诊断,诊断主要看是否符合以下5点:
1、员工努力程度是否与奖金有直接的关系;
2、奖金对员工是否具有吸引力,尤其是针对不同类型员工的需求情况,是否有针对性地实施奖励;
3、获得奖金所必须的任务是否是通过员工努力可达到,否则奖金将失去奖励意义;
4、奖金计划是否明了、易于计算;
5、奖金的标准是否固定、明确、考虑周密(不可只重视数量忽略质量)。此部分内容重在开云app登录入口绩效管理部分的问题诊断,在此不再详细展开论述。
本文地址:/newsview.asp?id=757,转载请注明出处。